Skip to content
首页
产品中心
智慧商显产品
智慧办公产品
智慧教育产品
智慧医疗产品
智慧环保产品
智能AI网络安全产品
智慧交通产品
解决方案
智慧交通
智慧停车场
智慧环保
服务支持
维保服务
工程服务
业务公告
保修政策
产品保修
合作伙伴
合作伙伴体系介绍
合作伙伴注册登录
关于我们
企业介绍
发展历程
客户案例
新闻动态
活动专题
人才招聘
首页
产品中心
智慧商显产品
智慧办公产品
智慧教育产品
智慧医疗产品
智慧环保产品
智能AI网络安全产品
智慧交通产品
解决方案
智慧交通
智慧停车场
智慧环保
服务支持
维保服务
工程服务
业务公告
保修政策
产品保修
合作伙伴
合作伙伴体系介绍
合作伙伴注册登录
关于我们
企业介绍
发展历程
客户案例
新闻动态
活动专题
人才招聘
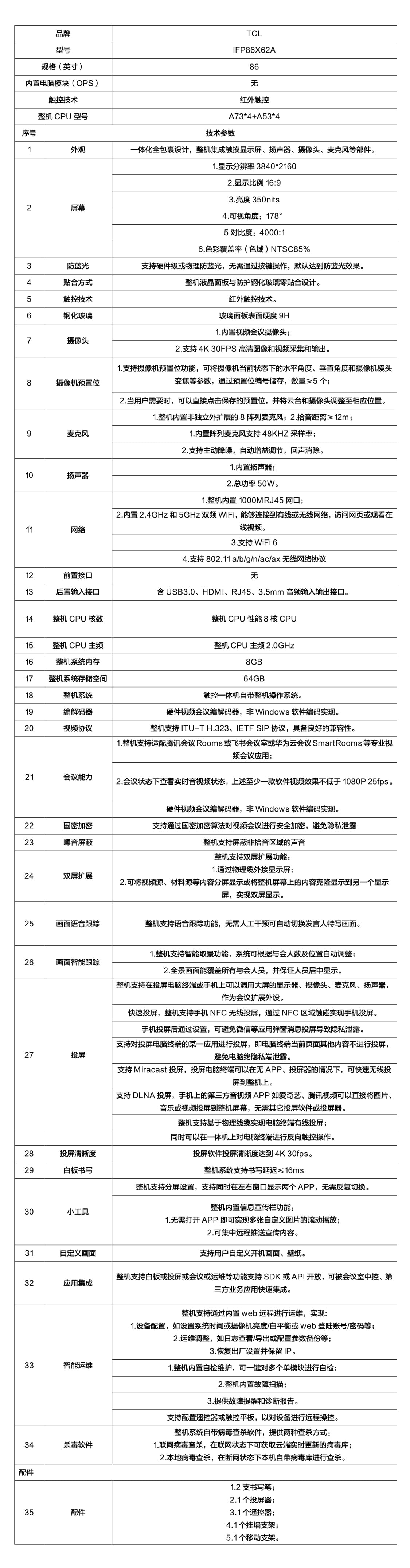
畅享协作 沟通无界
NXTHUB 86V60Pro
·
4K音视频会议
·
超声波投屏
·
智慧AI白板
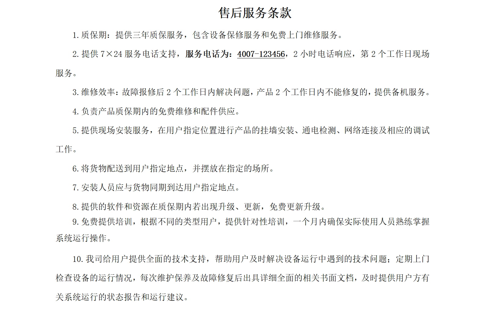
联系我们
参数配置